产品
PRODUCTS
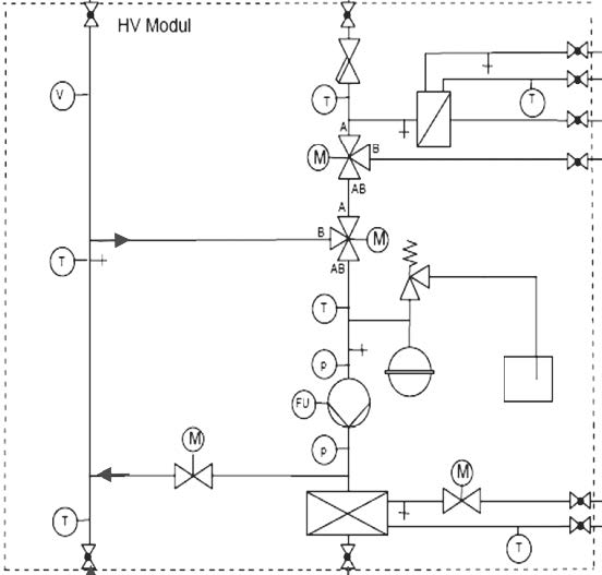
绿色KV热回收系统
|
|
|
责任与节能
|
|
了解系统如何运行
|
![]() ![]() |
责任与节能
|
了解系统如何运行
|
页面版权所有 © 2025 j9集团环境设备(太仓)有限公司 昆山 苏ICP备88888888号






苏公网安备32058502011205号